Off-Grid Inverter
Product Overview:
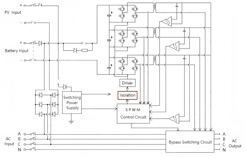
The off-grid inverter adopts SPWM (Sine Pulse Width Modulation) technology, which converts high-voltage DC into pulse sequences with gradually varying pulse widths by controlling the switching timing of IGBT modules. After filtering and shaping through the filter circuit to remove high-frequency harmonics, the voltage pulse sequence is transformed into smooth sinusoidal AC power. The power quality meets the grid standard and is suitable for all types of loads.
Off-grid inverters can be classified by their conventional output types as follows:
Single-phase off-grid inverter: outputs single-phase alternating current (AC).
Three-phase off-grid inverter: outputs three-phase alternating current (AC).
Additionally, two-phase off-grid inverters can be customized as needed: outputting two-phase alternating current (AC).
Based on the characteristics of off-grid inverters, their application scenarios primarily include power supply in remote mountainous areas, electrification of non-electrified areas, backup power systems, and independent power supply systems. They ensure the stability of the entire power system during grid instability.


Off-grid Inverter Schematic Diagram


Off-grid Inverter Schematic Diagram


Technical Parameters and Selection


