Single-Phase Off-Grid PV and Wind Inverter Power Supply
Product Overview:
Off-grid inverters can be classified by conventional output types as follows:
Single-phase off-grid inverter: outputs single-phase alternating current (AC).
Three-phase off-grid inverter: outputs three-phase alternating current (AC).
Additionally, two-phase off-grid inverters can be customized as needed: outputting two-phase alternating current (AC).
With its high efficiency, high reliability, and wide input voltage range, the off-grid inverter performs exceptionally well in medium to large-capacity photovoltaic power generation systems. It effectively converts DC power into sinusoidal AC power, ensuring output accuracy that fully meets rated load requirements. The inverter features a soft-start function to prevent high current surges that could damage batteries and loads. It can operate normally under a wide range of temperatures, humidity levels, and high altitudes, adapting to different geographical environments and climatic conditions.


Application Scenarios:
Based on the characteristics of off-grid inverters, their main application scenarios include power supply in remote mountainous areas, electricity-free areas, backup power supplies, and independent power supply systems. They ensure the stability of the entire power system during grid instability.


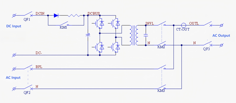
Electrical Schematic Diagram - Single-Phase Off-Grid Inverter Schematic


Technical Parameters and Selection


