Three-phase New Type Inverter Power Supply
Product Overview:
The LNS series three-phase new off-grid inverter is a power conversion device that converts input DC power into sinusoidal AC power for direct supply to local loads. It is a high-efficiency power source suitable for photovoltaic and wind power generation systems. The off-grid inverter operates normally in the inverter output mode. When the DC power supply is disconnected or the inverter conditions are not met, and when the inverter has a grid bypass connection, the system can switch to bypass power supply mode to meet basic power needs. When the inverter conditions are met again, the inverter switches back to inverter mode.
Application Scenarios:
Based on the characteristics of off-grid inverters, their main application scenarios include power supply in remote mountainous areas, power-free areas, backup power supplies, and independent power supply systems. They ensure the stability of the entire power system during grid instability.


Technical Features:
1、High Efficiency Conversion
Optimized circuit topology and control algorithm for efficient conversion,Minimizes energy loss,aintains high conversion efficiency under different loads and operating conditions
2、Multiple Protection Functions
Input reverse connection protection,Input undervoltage protection,Input overvoltage protection,Output overvoltage protection,Output overload protection,Overheat protection
3、Display and Settings
Color LCD touch screen for displaying various operating parameters,Adjustable settings for relevant parameters
4、Communication Capabilities
Equipped with standard RS232/485 communication interfaces,Facilitates remote communication and control


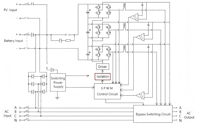
Electrical Schematic Diagram -Three-phase New Off-grid Inverter Topology Diagram


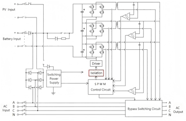
Electrical Schematic Diagram -Three-phase Split Pure Inverter Schematic Diagram


Electrical Schematic Diagram -Three-phase Integrated Pure Inverter Schematic Diagram


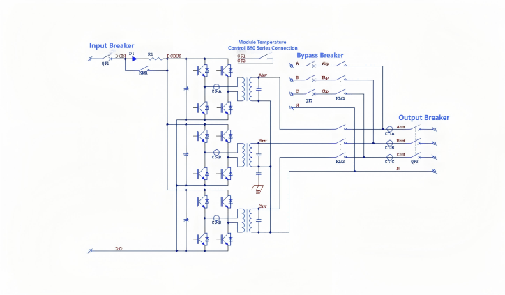
Electrical Schematic Diagram -Three-phase Integrated Off-grid Inverter Schematic Diagram


Technical Parameters and Selection


