Wind Off-Grid Inverter
Product Overview:
The LNWG series wind grid-connected inverters are core power electronic devices that connect wind turbines to the grid, performing crucial tasks in power conversion, control, and grid integration. Their core function is to convert the non-grid frequency and unstable electrical energy output by wind turbines into high-quality alternating current synchronized with grid frequency and voltage, while achieving power optimization and harmonic suppression, ensuring efficient and safe grid-connected operation of wind power systems.
The characteristics of wind grid-connected inverters include efficient power conversion, high reliability, wide input voltage range, precise grid synchronization, comprehensive protection functions, advanced control technology, and optimized power quality. These features ensure the stable operation and efficient energy conversion of wind power generation systems.


Typical applications:
household and small-scale wind power systems, large wind farms, distributed wind power systems, etc.
Technical Features:
High-Efficiency Conversion
Comprehensive Protection
Display and Settings
Communication Function


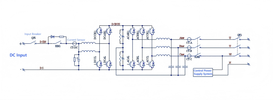
Electrical Schematic Diagram - Three-Phase High-Frequency Topology


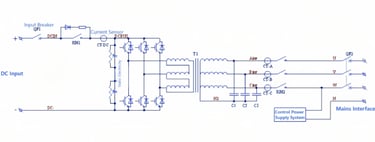
Electrical Schematic Diagram - Three-phase Power Frequency Topology


Technical Parameters and Selection


